Educational Design Strategies
redefining museological experiences
Menu
Skip to content
Home
Design Projects
Waste in Space
City as Museum
Traversing Ambiguities
Museum in a Box
Museum of Mitigation
Narratives of Ladakh
Indian Ethnic Wear Store
Contemporary Media Store
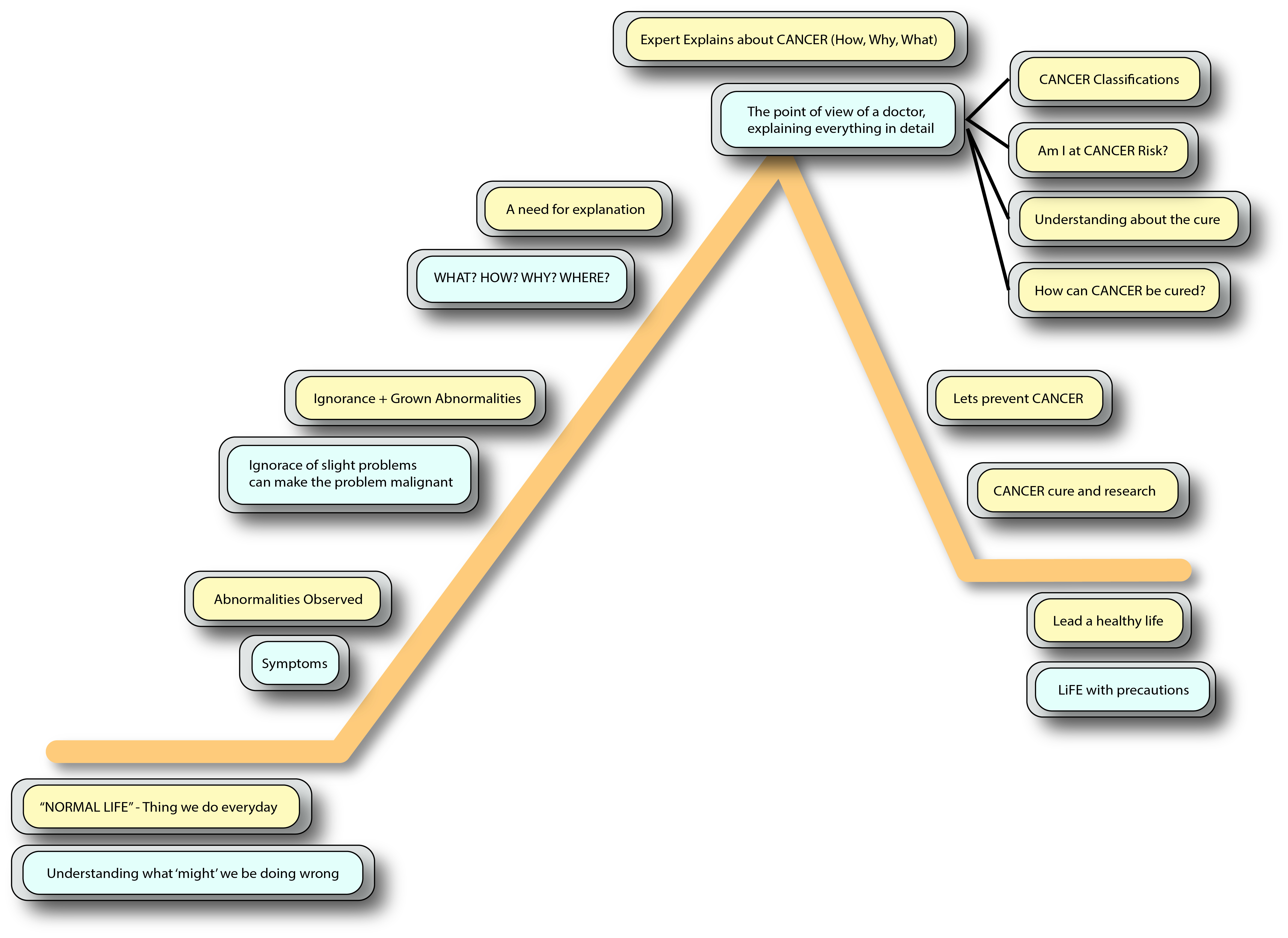
Cancer Awareness
Ahmedabad 600
A short story about words
Vyuh
Nadia
Nature and Production
Lifestyle Products
The Basket Chair
The Book Table
The Cake Table
M ‘n’ Ns
Shapes and Sizes
Fibre-Reinforced Concrete
Light in a Jar
Lit at Night
Illustrating Thoughts
Manifesto
Setu – a pseudo script
Changing Systems
Alphie & Bub
Me and The World
Brushing my Brain
When At Home
Breakfast in Red
About
Contact
94
Leave a comment
Cancel reply
Δ
Post navigation
←
Cancer Research Institute
Comment
Educational Design Strategies
Sign up
Log in
Copy shortlink
Report this content
Manage subscriptions